国际减灾日|彩丽以独创技术筑牢建筑安全防线

2025-10-16    来源:彩丽建筑

[摘要]    在第36个“国际减灾日”来临之际,建筑安全作为城市防灾减灾的重要环节,愈发受到关注。建筑渗漏、结构劣化等隐患,看似细微却可能引发连锁灾害,东莞市彩丽建筑维护技术有限公司以专业技术破解

     在第 36 个 “国际减灾日” 来临之际,建筑安全作为城市防灾减灾的重要环节,愈发受到关注。建筑渗漏、结构劣化等隐患,看似细微却可能引发连锁灾害,东莞市彩丽建筑维护技术有限公司以专业技术破解建筑病害难题,为减灾防灾贡献力量。



建筑渗漏致灾不容忽视




      建筑普遍存在的渗漏、裂缝等病害问题,不仅源于防水层失效,还涉及混凝土结构等建造质量缺陷,以及建筑物内部积水扩散等安全隐患,必须及时进行诊疗修复。若不及时处理,可能导致以下严重后果:


主体结构钢筋锈蚀:雨水渗入墙体内部,导致主体结构钢筋锈蚀,进而造成结构力学性能退化,削弱建筑承重能力,为房屋坍塌埋下隐患;

电梯运行风险:电梯井积水潮湿会侵蚀电路与机械部件,引发电梯故障甚至失控,威胁楼宇内人员出行安全;

火灾隐患加剧:潮湿环境加速白蚁滋生,白蚁蛀蚀电路后易引发短路,诱发电气火灾,造成财产损失与人员伤亡。


 图片
图片
      值得注意的是,现行防水、注浆堵漏及结构加固等常规做法仅为临时措施,无法从根本上解决病害根源,这也是建筑修缮工程通常只提供 2 年质保的原因,难以满足长期减灾需求。

遏制建筑劣化迫在眉睫

      建筑渗漏病害的诊疗修复是一场与时间赛跑的工程。上世纪末至本世纪初大规模建设的房屋,如今已逐步进入质量问题和劣化高峰期,各地频发的建筑灾害(如房屋倒塌、外墙脱落等),为城市建筑安全敲响了警钟,也凸显了主动防控的重要性。

    令人欣慰的是,建筑渗漏防控已引起相关部门重视。例如佛山南海区对电梯井渗漏的物业处以 4 万元罚款,以监管手段倒逼隐患整改;住建部更要求各地开展房屋体检工作,标志着建筑维护正从 “被动维修” 转向 “主动维护”,这与国际减灾日 “提前防控、减少灾害” 的理念高度契合。


图片


建筑病害诊疗技术简介

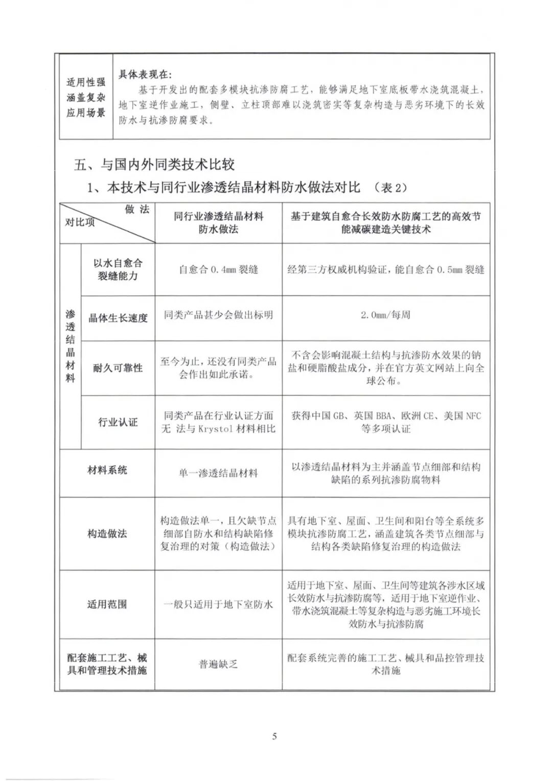
     东莞市彩丽建筑维护技术有限公司联合住建部住宅产业中心、华南理工大学研发的《房屋病害隐患体检与诊疗修复技术》,已获专家鉴定认可,为建筑减灾提供全流程技术支撑,核心创新包括:


诊断技术突破

      揭示了建筑内部水积聚与扩散机理及其危害,深入分析房屋劣化衰变成因,开发了多维度诊断方法。该方法通过建筑表象异常特征(如墙面返潮、裂缝、水渍等),有效识别渗漏裂缝、建筑质量缺陷及安全隐患,形成了完善的房屋病害隐患体检诊断技术。这不仅提高了既有建筑资源利用率,更为 “前期预防、后期管控” 的工程质量监管制度建立提供了技术基础,从源头减少渗漏致灾风险。  


修复体系创新

      建立了建筑病害表征、建筑质量缺陷、潜在病变隐患及使用环境的全面识别技术,结合基于自愈合修复功能的长效防水技术、多模块抗渗防腐工艺,以及抑制房屋结构劣化衰变隐患的特种加固补强技术,开发了适用于复杂构造和恶劣工况的诊疗修复体系。

     该体系采用 “防水 - 防护 - 加固” 多维度阻断策略,具备长效防水、抗渗防腐、防病变、防劣化等多重功能,构建了完整的建筑病害隐患诊疗修复技术体系。不仅保障了建筑全周期节能环保减排,更填补了行业在抑制房屋与结构劣化衰变方面的技术空白,为建筑长效防灾减灾提供保障。


管理机制完善

     形成了 “主动干预 - 体检诊断 - 诊疗修复” 的建筑主动维护闭环管理机制,建立了满足房屋全周期管理需求的技术体系。通过定期主动干预排查、科学体检诊断、精准诊疗修复,实现了既有建筑资源的最优配置,让建筑维护从 “灾后补救” 转向 “灾前防控”,契合国际减灾日 “主动防灾” 的核心目标。


技术性能指标

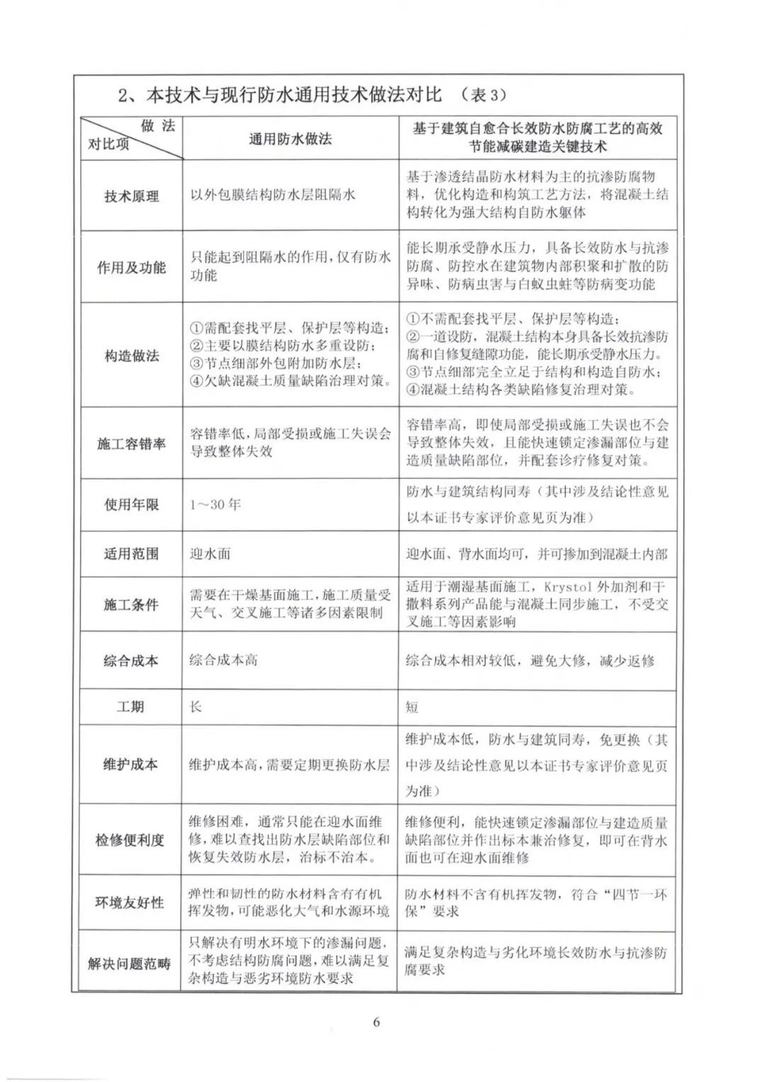
该系列技术的其性能指标优于《建筑与市政工程防水通用规范》(GB55030-2022)对防水工程的设计年限要求。

图片

图片

图片





国际减灾日 我们在行动


建筑安全无小事,每一处渗漏隐患都可能成为灾害导火索。东莞市彩丽建筑维护技术有限公司以技术创新为笔,以主动防控为墨,用专业的建筑病害诊疗技术守护建筑安全,为城市防灾减灾筑牢 “防护墙”。国际减灾日,我们不仅是技术的研发者,更是建筑安全的守护者,与社会各界共同推动建筑行业从 “被动减灾” 走向 “主动防灾”,为城市安全发展贡献力量!


图片



最新资讯